1. OpenShift Virtualization Architecture

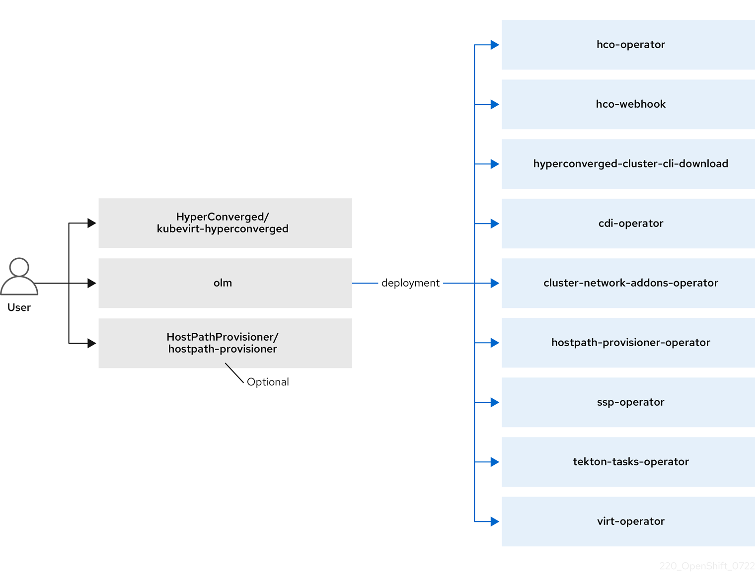
After you install OpenShift Virtualization, the Operator Lifecycle Manager (OLM) deploys operator pods for each component of OpenShift Virtualization.

OLM also deploys the hyperconverged-cluster-operator pod, which is responsible for the deployment, configuration, and life cycle of other components, and several helper pods: hco-webhook, and hyperconverged-cluster-cli-download.

After all operator pods are successfully deployed, you should create the HyperConverged custom resource (CR). The configurations set in the HyperConverged CR serve as the single source of truth and the entrypoint for OpenShift Virtualization, and guide the behavior of the CRs.

The HyperConverged CR creates corresponding CRs for the operators of all other components within its reconciliation loop. Each operator then creates resources such as daemon sets, config maps, and additional components for the OpenShift Virtualization control plane. For example, when the HyperConverged Operator (HCO) creates the KubeVirt CR, the OpenShift Virtualization Operator reconciles it and creates additional resources such as virt-controller, virt-handler, and virt-api.

cnv components main

2. Compute: virt-operator

The OpenShift Virtualization Operator, virt-operator, deploys, upgrades, and manages OpenShift Virtualization without disrupting current virtual machine (VM) workloads. In addition, the OpenShift Virtualization Operator deploys the common instance types and common preferences.

Virt-Operator Components

Component Description

deployment/virt-api

HTTP API server that serves as the entry point for all virtualization-related flows.

deployment/virt-controller

Observes the creation of a new VM instance object and creates a corresponding pod. When the pod is scheduled on a node, virt-controller updates the VM with the node name.

daemonset/virt-handler

Monitors any changes to a VM and instructs virt-launcher to perform the required operations. This component is node-specific.

pod/virt-launcher

Contains the VM that was created by the user as implemented by libvirt and qemu.

3. Storage: cdi-operator

The CDI Operator, cdi-operator, manages CDI and its related resources, which imports a virtual machine (VM) image into a persistent volume claim (PVC) by using a data volume.

CDI Operator components

Component Description

deployment/cdi-apiserver

Manages the authorization to upload VM disks into PVCs by issuing secure upload tokens.

deployment/cdi-uploadproxy

Directs external disk upload traffic to the appropriate upload server pod so that it can be written to the correct PVC. Requires a valid upload token.

pod/cdi-importer

Helper pod that imports a virtual machine image into a PVC when creating a data volume.

4. Network: cluster-network-addons-operator

The Cluster Network Addons Operator, cluster-network-addons-operator, deploys networking components on a cluster and manages the related resources for extended network functionality.

Cluster Network Addons Operator components

Component Description

deployment/kubemacpool-cert-manager

Manages TLS certificates of Kubemacpool’s webhooks.

deployment/kubemacpool-mac-controller-manager

Provides a MAC address pooling service for virtual machine (VM) network interface cards (NICs).

daemonset/bridge-marker

Marks network bridges available on nodes as node resources.

daemonset/kube-cni-linux-bridge-plugin

Installs Container Network Interface (CNI) plugins on cluster nodes, enabling the attachment of VMs to Linux bridges through network attachment definitions.

5. Scaling: ssp-operator

The SSP Operator, ssp-operator, deploys the common templates, the related default boot sources, the pipeline tasks, and the template validator.

6. Templating: tekton-tasks-operator

The Tekton Tasks Operator, tekton-tasks-operator, deploys example pipelines showing the usage of OpenShift Pipelines for virtual machines (VMs). This operator also deploys additional OpenShift Pipeline tasks that allow users to create VMs from templates, copy and modify templates, and create data volumes.

Tekton Tasks Operator components

Component Description

deployment/create-vm-from-template

Creates a VM from a template.

deployment/copy-template

Copies a VM template.

deployment/modify-vm-template

Creates or removes a VM template.

deployment/modify-data-object

Creates or removes data volumes or data sources.

deployment/cleanup-vm

Runs a script or a command on a VM, then stops or deletes the VM afterward.

deployment/disk-virt-customize

Runs a customize script on a target persistent volume claim (PVC) using virt-customize.

deployment/disk-virt-sysprep

Runs a sysprep script on a target PVC by using virt-sysprep.

deployment/wait-for-vmi-status

Waits for a specific virtual machine instance (VMI) status, then fails or succeeds according to that status.